学校首页 | 在线下载 | 教务系统登录 | 科研系统登录 | HUTB—OJ

创新创业

关于推荐使用一批创业教育通识性课程的通知

发布时间:2025-03-10 点击数:

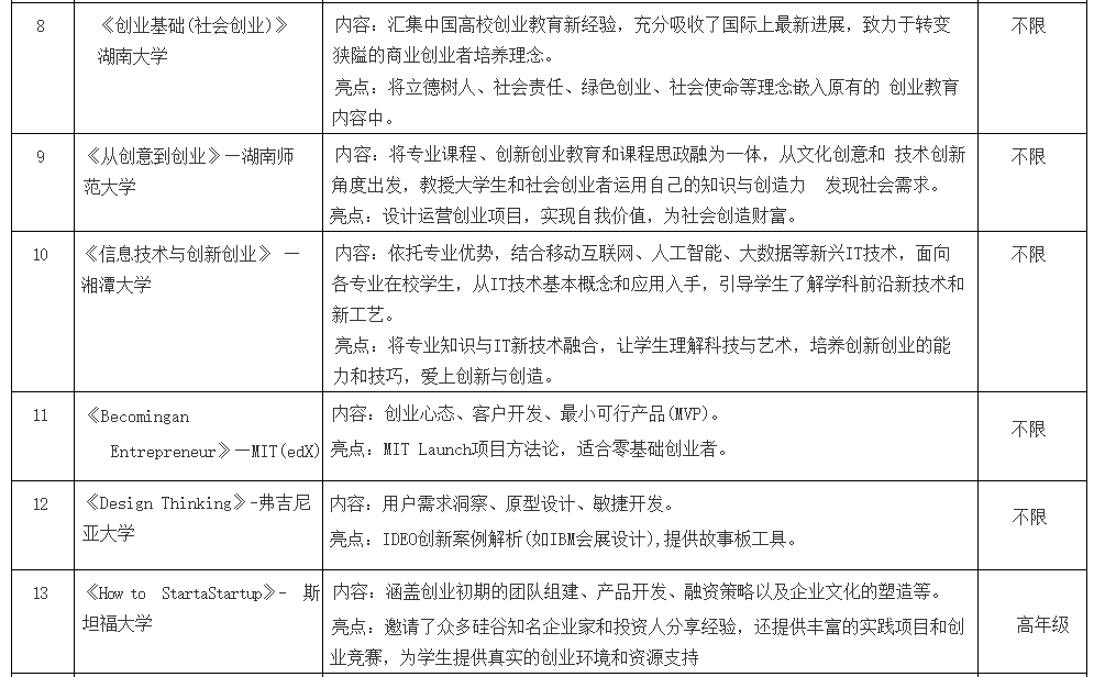
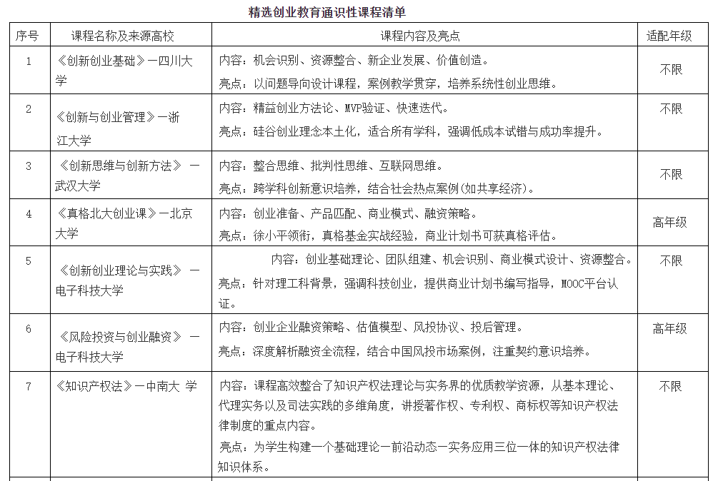
为贯彻落实《湖南省大力支持大学生创业若干政策措施》(湘政办发〔2024〕42号),进一步丰富高校创业教育课程资源,完善创业教育课程体系,提高创新创业教育水平,湖南省教育厅遴选了15门覆盖全学段,包含创业理论、实践方法、法律知识、跨学科工具及国内外创新资源,涵盖机会识别、精益创业、社会使命、科技融合、融资策略、知识产权等多元领域,兼顾基础通识与高年级专项技能培养,具有较强实践指导价值的创业教育通识性课程(课程清单附后)。现面向全校予以推荐。(来源:湖南工商大学创新创业学院)

97213

97214

97216